

新闻中心
新闻中心北京时间8月17日,让我们继续关注国内足坛。中超联赛第21轮山东泰山客场3比1战胜深圳新鹏城。在缺少了王大雷、高准翼、克雷桑、泽卡、吴兴涵、李源一等主力球员的情况下,韩鹏依然能够率队取胜,也值得可喜可贺。

比赛中韩鹏安排郑铮、洛佩斯和彭啸担任3中卫,中场是黄政宇、马德鲁加,刘洋和谢文能,前场有瓦科、李小恒、陈蒲。上半场谢文能两次送出助攻,帮助李小恒和瓦科得分,下半场最后阶段刘彬彬助攻王彤补时锁定胜局,最终泰山3:1深圳。

比赛取胜是可喜可贺的,但是赛后深圳新鹏城球迷手持扩音喇叭辱骂泰山19岁球员梅帅军及其家人却引起广泛关注。第64分钟梅帅军替补登场。17日在比赛结束不到12小时,中午13点20分,山东队跟队记者老牛发文表示:对于部分深圳球迷的行为,俱乐部已经向中足联提出了申诉,强烈谴责这种赛场不文明行为,要求对涉事球迷和赛区进行严肃处理和批评,希望所有球迷都能秉持公平、尊重、理性的态度观赛,共同维护良好的足球环境。

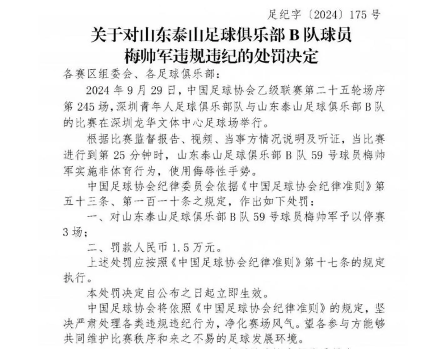
19岁小将梅帅军为何被辱骂呢?据悉他曾在深圳青训待过一段时间,去年中乙联赛泰山B队迎战深圳青年人,而梅帅军的父母在深圳看他踢球被深圳球迷攻击了。比赛中梅帅军在进球后举了中指并反击球迷,事后深圳青年队上诉,梅帅军被禁赛3场遭到足协的处罚。
从泰山队俱乐部角度来看,俱乐部有责任保护自家球员权益。梅帅军遭对方球迷用扩音设备公然辱骂家人,言语恶劣,泰山俱乐部或会考虑采取措施维护其合法权益与尊严,如参照津门虎俱乐部此前针对韦世豪被骂事件,发布抵制球迷辱骂行为的声明等。中超联赛管理方会依规对涉事不理智球迷作出相应处理,避免球员遭受二次伤害。

而从梅帅军个人角度来看,梅帅军年仅19岁,心理成熟度、抗压能力或逊于老将。遭严重辱骂,尤其家人被牵连,易使其心理受创伤,陷入愤怒、难过等负面情绪,若无法及时调整,其自信或被打击,进而干扰后续训练与赛场发挥。这是泰山队所不愿意看到的。
该事件广泛关注或致梅帅军面临额外舆论压力。外界讨论中,即便多数人支持他,也可能有不当言论出现。也希望他能够学会过滤无效信息,以恰当方式发声,避免独自承受过多舆论影响。相信官方会给出一个公平合理的答案。

对此你怎么看?欢迎留言讨论,谢谢大家。